

第1页 / 共4页
试读已结束,还剩3页,您可下载完整版后进行离线阅读
© 版权声明
文章版权归作者所有,未经允许请勿转载。
THE END
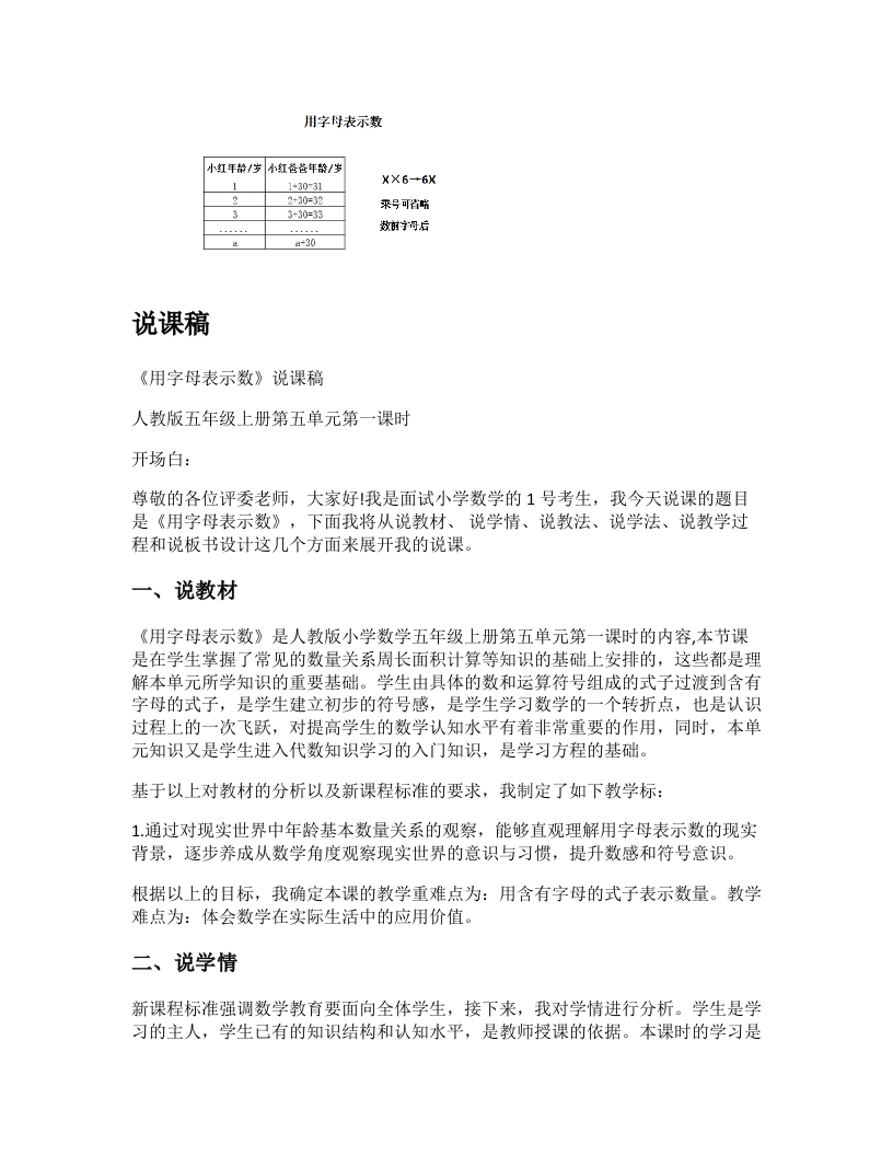
用字母表示数小虹年龄/岁小红爸爸年龄/岁11+30-31XX6-6X2+30=32求号可省略3+30=33。…。…数时宁得后a-30说课稿《用字母表示数》说课稿人教版五年级上册第五单元第一课时开场白:尊敬的各位评委老师,大家好!我是面试小学数学的1号考生,我今天说课的题目是《用字母表示数》,下面我将从说教材、说学情、说教法、说学法、说教学过程和说板书设计这几个方面来展开我的说课。一、说教材《用字母表示数》是人教版小学数学五年级上册第五单元第一课时的内容,本节课是在学生掌握了常见的数量关系周长面积计算等知识的基础上安排的,这些都是理解本单元所学知识的重要基础。学生由具体的数和运算符号组成的式子过渡到含有字母的式子,是学生建立初步的符号感,是学生学习数学的一个转折点,也是认识过程上的一次飞跃,对提高学生的数学认知水平有着非常重要的作用,同时,本单元知识又是学生进入代数知识学习的入门知识,是学习方程的基础。基于以上对教材的分析以及新课程标准的要求,我制定了如下教学标:1.通过对现实世界中年龄基本数量关系的观察,能够直观理解用字母表示数的现实背景,逐步养成从数学角度观察现实世界的意识与习惯,提升数感和符号意识。根据以上的目标,我确定本课的教学重难点为:用含有字母的式子表示数量。教学难点为:体会数学在实际生活中的应用价值。二、说学情新课程标准强调数学教育要面向全体学生,接下来,我对学情进行分析。学生是学习的主人,学生已有的知识结构和认知水平,是教师授课的依据。本课时的学习是
暂无评论内容